
1.安全说明
重要的安全操作说明,请妥善保存。
UPS 内部存在高温和高压,在设备安装、操作和维护过程中,必须遵守所在地的安全规范和相关的操作规程,否则可能会导致人身伤害或设备损坏。手册中提到的安全注意事项只是作为当地
安全规范的补充,本公司不承担任何因违反通用安全操作要求或违反设计、生产和使用设备安全标准而造成的责任。
1.1 注意事项
1. 即使 UPS 没有和市电连接,它的电源输出端仍可能有 220V 交流电压输出!
2. 为确保用户的人身安全,本系列电源产品必须有良好的接地保护。在使用之前首先要可靠接地。
3. 电池线或电源线若需要更换请向本公司服务站购买原材料,以避免因容量不足而造成发热或打火,引起火灾!
4. 不能用火对电池或电池组处理,否则会爆炸伤人。勿将电池打开或损坏,溢出的电解液具有很强的毒性,对人体有害!
5. 请避免电池正负极短路,否则会导致电击或者着火!
6. 请勿自行打开 UPS 主机外盖,有触电危险!
7. 触摸电池前要检查有无高压电
8. 使用环境及保存方法对本产品的使用寿命及可靠性有一定影响,因此请注意避免长期在下列工作环境中使用。
◆ 超出技术指标规定(温度0℃-40℃, 相对湿度5%-95% )的高低温和潮湿场所。
◆ 阳光直射或靠近热源的场所。
◆ 有振动易受撞的场所。
◆有粉尘腐蚀性物质盐份和可燃性气体的场所。
9. 请保持进排气孔的通畅,进排气孔的通风不畅会导致 UPS 内部的温度升高使机器中元器件的寿命缩短,从而影响整机寿命。
1.2 手册上用到的符号
警告!
电击危险
注意!
阅读此信息以避免机器受损
2.主要特征
2.1 概述
本公司的该系列 UPS 为三进三出 UPS,产品采用模块化设计,产品容量覆盖 20KVA 到 40KVA 之间的各个功率段,方便用户灵活配置。系列 UPS 几乎可以完全解决所有的电源问题,如断电、市电高
压、市电低压、电压瞬间跌落、减幅振荡、高压脉冲、电压波动、浪涌电压、谐波失真、杂波干扰、频率波动等电源问题。本产品适用范围广泛,从计算机设备到通信系统以及自动设备都可以使用。
2.2 功能和特点
◆三进三出 UPS
该系列 UPS 是大功率三进三出 UPS,输入电流三相均衡,可以均衡三相电网的负荷。
◆数字化控制
该系列 UPS 各部分架构全部采用数字化控制,UPS 各项性能指标都非常优异,系统稳定度高,具备自我保护和故障诊断能力,同时也避免了模拟器件失效带来的风险,使得控制系统更加稳定可靠。
◆模块化设计
该系列 UPS 采用模块化设计,模块容量为 20KVA/30KVA/40KVA。
◆外接电池数量可选(32/36/40 节可选)
该系列 UPS 工作的外接电池数量,可以根据用户需要选择不同的节数:32/36/40 节。
◆充电电流可设定
该系列 UPS 可通过电脑软件设置用户配置的电池容量,自动分配合理的充电电流。也可以通过电脑软件设定最大充电电流。恒压充电模式、恒流充电模式和浮充模式能自动平滑的切换。
◆智能充电方式
该系列 UPS 采用先进的两段式三阶段充电方法,第一阶段大电流恒流充电,快速回充约 90%的电量;第二阶段恒压充电,可以活化电池特性并将电池完全充饱;第三阶段浮充模式。
这样可以很好的兼顾快速充电与延长电池使用寿命的目标,节约用户电池投资。
◆LCD 显示
该系列 UPS 采用 LCD 和 LED 双重显示,使用户更直观地了解 UPS 的工作状态和运行参数如输入/输出电压和频率负载大小电池容量机内温度等,使所有操作一目了然。
◆智能监控功能
该系列 UPS 当选配 SNMP 卡时,可以实现对 UPS 的远程监控。
◆EPO 功能
UPS 单元后面板上嵌入一紧急关机(EPO)按键接口,用户可以外接 EPO 按键。在紧急情况下按下 EPO 按键就可以紧急关机;并且具有远程紧急关机(REPO)功能。
3.安装
3.1 初步检查
安装 UPS 前请先执行如下的初步检查:
1. 检查本机器是否是您所要购买的机型。
2. 打开 UPS 机柜的包装,检查机器是否在运输中损坏。如发现损坏或部件缺少,请勿开机并告知承运商和经销商。
3. 对照发货附件清单检查随机附件,如有缺少请与经销商联系。
3.2 机器外观图



(1) 把手 (2)定位螺丝孔 (3)接口插槽 (4)风扇 (5)输入开关 (6)旁路开关

3.3 LCD 面板

(1)LED 灯(从上到下分别为“告警”、 “旁路输出”、“电池输出”、“市电输出”) (2)LCD 显示屏 (3)循环键 (4)关机键 (5)开机键(冷启动按键)
3.4 安装须知
◆ 请在干净、平稳的环境中安装 UPS,避开震动、灰尘、高湿、可燃性气体、可燃性液体或腐蚀性物质环境。如果有必要避免室内温度升高,则需要在房间增加排风机,
将热空气排到室外。当 UPS运行在满是灰尘的环境中时,可增加空气过滤器。
◆ UPS正常工作时的环境温度要求在0℃-40℃之间。如果工作在40℃以上的环境下,要求最大负载量每增加5℃,递减12%额定值。UPS工作时的最高环境温度要求不超过50℃。
◆ 机器若是在低温度下拆装使用,可能会有水滴凝结现象,一定要等待机器内外完全干燥后才可安装使用,否则有电击危险。
◆电池应该安装在能使全部电池保持在一定温度环境中,甚至包括电池在内温度比较均衡的环境中。温度是决定电池寿命和容量的主要因素。正常使用中电池温度应维持在15℃和25℃之间。
务必使电池远离热源以及空气主入口等。
警告!
通常电池厂商提供的电池的工作温度值在20℃ 到25℃之间。超过25℃会降低电池寿命,而低于20℃会降低电池容量。
◆如果电池不需要立即使用,应该先存储在机柜里,以防止电池受潮或受热。不使用的电池务必每六个月重新充电一次。可通过临时连接UPS到适合的市电给电
池充电
◆ UPS满载正常运行时的海拔高度不应高于1500米,如果在高海拔地区使用UPS,请减载使用。各海拔高度正常运行对应的负载量如下表所列:
(负载系数=高海拔地区正常运行最大负载÷UPS标称功率)

◆该系列 UPS 采用风扇强制冷却,安装场地必须通风良好。UPS 前、后门板有网状通风口,不能有障碍物挡住。
◆ 利用一根标准的RS232通讯线,一端接在UPS的RS232端口上,一端接在计算机的RS232端口上。在计算机上安装本公司相应的监控软件后,可实现计算机对UPS的监控。
3.5 外部保护装置
考虑到安全因素,有必要在 UPS 系统外部安装断路装置以保护市电供应和电池(当使用外部电池时)考虑到每个安装有其自身的特点,本章仅作为有当地电路安装实践的授权安装者的指导。
◆外部电池
通过在电池附近安装一个直流热电磁断路器(或熔丝断装置),保护UPS和与其连接一起的电池不受过流的影响。
◆UPS 输出
每个用于输出分布的外部分配板都应该安装保护设备,用来保护UPS过载特性。
◆过流
市电输入的分配板应该安装保护装置,而且这装置能够区分电力电缆的流量和系统的过载量。
可以选用符合 IEC 60947-2 表格 2.1 中所示过载 125%工作曲线的热断路器。
3.6 电源线
◆电缆的设计符合这部分所描述的电压和电流的要求,符合当地根据环境条件的配线(温度和自然条件)。
警告!
开始前,请确保你的位置和操作对象是连接 UPS 输入/旁路供应和市电分配板的外部绝缘体。检查这些供应是电绝缘的,并张贴必要的警告标志,以防止疏忽操作
导线尺寸

保护地接电缆:机器各个部分与接地系统地必须以最短线路连接。接地导线尺寸应该根据交流电供应的故障等级、电缆长度和保护类型确定。
警告!
无接地可能导致电磁的干扰或触电和火灾的危险。
3.7 电源线连接
一旦设备最终可靠的安装好,请按照如下描述的步骤连接电源线。
检查 UPS 设备是否与外部电网完全隔离,UPS 的功率模块输入/输出空开是否完全打开。检查输入电源线间是否电气绝缘,张贴必要的警告标识以防疏忽操作。

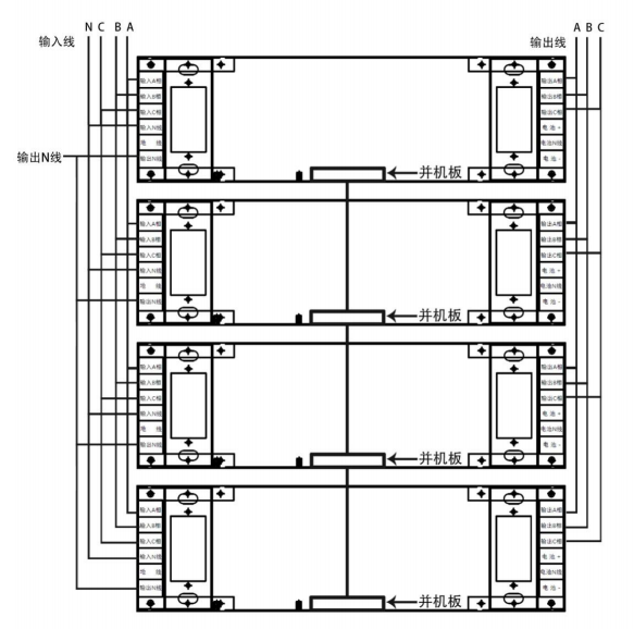
上图左侧从上到下分别为输入 A 相,输入 B 相,输入 C 相,输入 N 相,输入地线,输出 N 线;
右侧从上到下分别为输出 A 相,输出 B 相,输出 C 相,电池正极,电池 N 线,电池负极。
(当选配三相输入单相输出是,输出 A、B、C 三相任选一相接线即可)
选择合适大小的电缆线;注意电缆线的接线端子孔径应大于或等于接线柱的直径;采用正确的配电方式。
警告!
如果负载设备不准备接收电能,确保与 UPS 系统输出电缆终端是安全绝缘的
地接和零线的连接排必须符合当地和国家的实际要求。
3.8 UPS 电池连接
UPS 采用正负双电池架构,共 32(36/40 可选)节串联而成,第 16(18/20)节阴极与 17(19/21)节阳极相连处引出一根中线,与电池组的正端及负端共三根线和 UPS 相接。
电池组的正端与电池组中线之间的电池称为正电池,电池组的负端与电池组中线之间的电池称为负电池。用户可根据需要选择电池的容量和组数。电池的连线方法如下图所示:

说明:
BAT+接到正电池的阳级、BAT-N 接到正电池的阴极和负电池的阳极、BAT-接到负电池的阴极。
电池节数出厂设置为 32 节,电池容量出厂设置为 65Ah(充电电流为 6A)。当连接 36 或 40 节电池时,请在市电模式开机设置相应的电池节数;并设置相应的电池容量,
充电电流根据电池容量自动分配充电电流(充电电流大小可设置)。通过 LCD 面板或监控软件来实现相关设置。
警告!
确保极性的连接正确,正确接法是每块电池间正极连接到负极。注意:不同厂家,不同型号,不同新旧的电池不能混用。
警告!
确保连接到电池电路断路器极性正确,以及电池电路断路器到 UPS 电池连接处的极性正确,顺序为(+)到(+)/(-)到(-)。在工程师来之前,断开其中一个或多个电池间的连接线,不要连接它们,并
且不要闭合电池断路器。
3.9 并机系统 UPS 的装配
由两台或多台 UPS 单机组成的并机系统的基本安装步骤同单机的安装相似。下面一段仅介绍并机系统安装的步骤。
3.9.1 并机 UPS 装配
按照下图放置 UPS 单机,并使它们互相连接。

确认 UPS 的输入空开均置于断开状态且 UPS 无输出。并机的电池组可以分开连接,也可以
警告!
确保 N、A、B、C 线正确,接地良好共用。
3.9.2 并机电缆的装配
如下图所示,每台 UPS 单机上都装有并机控制板,并机的 UPS 间必须用双重绝缘的屏蔽控制电缆连接。

3.9.3 并机系统的装配要求
一组并机系统相当于一台大容量的 UPS,但具有更高可靠性。为了确保所有 UPS 单机均流供电,且遵守相关的配线规则,需符合下列要求:
1)所有 UPS 模块必须是同样的额定且连接到同路电源。
2)所有的 UPS 单机的输出必须连接到一个共同的输出母线
3)所有旁路输入电缆和 UPS 输出电缆应该保持同样的长度和规格,这是为了使机器运行于旁路模式时比较均流。
3.10 连接计算机
◆将 RS232 串口线一端与计算机连接,另一端与 UPS 上 RS232 串口连接器连接。
◆打开 Muser4000 软件,点击“系统”按钮;

◆出现如下“软件参数设置”窗口,“通讯串口”选择连接 UPS 的计算机串口,“波特率”选择“9600”,“通讯协议”选择“HIP”,点击“保存设置”;

◆在 Muser4000 软件主界面点击“添加”按钮,出现“添加要监控的设备”窗口;

◆“设备名”填入 UPS 名称,设备地址为 UPS 的 ID;

◆点击“添加”即完成计算机与 UPS 的连接。
注意:
逆变供电情况下,PC 设置电压及频率等级时需要先关闭逆变。
4.UPS操作说明
4.1 运行模式
三进三出 UPS 是一种在线的双转换的 UPS,它有下面几种可选的运行模式:
◆正常模式
UPS 由逆变器持续供电,整流器将市电转换为直流源供给逆变器,同时,通过电池充电器对电池进行均充或浮充。
◆电池模式(储能模式)
当市电掉电时,通过电池放电,逆变器不间断的给负载供电,在市电掉电或市电恢复发生时,正常模式与电池模式之间的切换是完全自动而不需要任何人为介入的。
◆旁路模式
如果逆变器发生故障或逆变器过载,且逆变与旁路同步时,静态开关将会发生动作,将系统由逆变供电不间断的转为旁路供电。如果逆变与旁路不同步,系统将会通过静态开关由逆变供电间断切换到
旁路供电。间断时间在 25 ms 内。
◆经济模式
在市电供电模式下,如果负载对供电质量要求不高,为提高供电效率,可以设置 UPS 工作在经济(ECO)模式,UPS 将转为旁路供电。当市电超限时,UPS 转为电池逆变供电,LCD 显示屏会显示相关信息。
◆并机冗余模式(系统扩展)
为了获得更高的输出容量和更佳的可靠性,可以将多达四台 UPS 单机的输出直接并联到一起,每台机子平均输出功率。
4.2 开启与关闭 UPS
4.2.1 系统上电
确保正确的接线
◆ 将电池断路盒开关拔到厂商说明书描述的闭合的位置
◆ 闭合UPS的输入开关
在这个过程中输出终端可被使用。
如果负载设备连接到 UPS 的输出端,请检查负载是否安全接入。如果负载不准备接收电能,请确保负载安全地脱离 UPS 的输出端。
此时系统启动内部风扇开始运转系统自检,待系统自检完成蜂鸣器鸣叫两声表示启动正常后,进入旁路供电模式,面板市电指示灯和旁路指示灯亮绿色。
此时逆变开始启动,待逆变正常后输出切换到在线工作模式,负载由逆变器供电。
无论 UPS 是否正常运行,显示屏都可以显示消息。
4.2.2 冷启动程序

注意!
当输入市电不正常,且电池正常时使用此程序UPS开机
◆ 闭合电池开关.
电池给辅助电源板供电.
◆触发冷启动按钮(如上图位置5)
当电池正常时,整流器开始工作,大约60秒后,逆变器启动完毕后,电池输出灯亮.
4.2.3 测试程序
UPS 正常运行。
系统启动和自检约需等待 60 秒钟
◆ 断开主路输入开关模拟市电掉电,关闭整流器而由电池不间断供给逆变器。此时,电池指示灯亮.
◆ 闭合主路输入开关模拟市电输入,整流器在 20 秒后将自动重启,并给逆变器供电,模拟测试
输出负载可以达到 UPS 最大输出功率。
UPS 正常运行时,由逆变器供电。
4.2.4 逆变关机
有市电且市电正常情况下,按下关机键约1秒钟直至听到嘀的提示声,逆变指示灯灭,旁路指示灯亮,UPS转为旁路供电模式运行。
无市电情况下电池供电模式,按下关机键约1秒钟直至听到嘀的提示声,UPS停止输出,风扇停转,约60秒后面板显示全部熄灭。
4.2.5 系统下电
系统下电后 UPS 没有输出,负载将断电。
◆在逆变关机后,将市电开关电池开关分别拨到断开状态,面板显示全部熄灭,风扇
停转在有电池情况下将延时约 60 秒此时系统下电完成。若有外接电池应将外接电池的开关置于 OFF 状态。
5 分钟后内部直流母线电容将放电完毕
4.2.6 设置并机
◆将机器与电脑连接,上电开机;
◆打开Muser4000软件,待与机器连接成功后,点击“系统”->“用户设置”;

◆在用户设置量界面,点击“设置”;

◆ 在数据设置界面里点击“工作模式”,然后在右边点击下拉框,选择“Parallel”(并机模式),
最后点击“设置”确认,如下图所示。如听到机器发出“滴”一声,表示设置成功;

◆ 在数据设置界面里点击“并机系统ID”,然后在右边“数值”框里输入并机ID,例如“1”,
最后点击“设置”确认,如下图所示。如听到机器发出“滴”一声,表示设置成功;

更改并机系统 ID 之后,可能会断开 Muser4000 与机器的连接,需要根据实际情况重新连接机器
注意:
设置并机参数的时候需要断开并机连接线
◆ 配置好所有需要并机的机器后,下电关闭所有UPS,按“并机的配线”连接机器后,然后上电开机。
4.3 显示界面
4.3.1 界面说明

(1) LED指示灯(2)LCD液晶(3)循环键:进入下一项目(4)OFF键:关机键(5)ON键:开机
注:以上按键维持1s有效
简介
注意! 显示屏提供了本手册中描述的更多功能。显示屏共有 17 个界面

1) 上市电开机或电池冷启动开机时,会出现第一个界面,具体如图所示:

1 .运行状态码及运行模式(单机)(单机模式下显示“NOR”,或者“ECO”,并机模式显示“PAL”)
2) 按循环键,UPS 将出现下一个页面,具体如图所示:






3) 在最后一个界面按循环键,UPS 将重新显示第一个界面。
4) 警告信息页面只在有警告的时候才会出现。
4.4 参数设置
页面设置功能由三个按键控制(Enter键、上键Off、下键On),其控制方法为:Enter键进入设置界面和设置数值调整,上下键进行与页的功能设置选择。
开机后同时按Enter键和上键Off并维持2s以上进入设置页面主菜单。
注:面板上左下角的数值为设置页码。
4.4.1 模式设置

4.4.2 输出电压设置

注意:
逆变供电情况下,设置电压及频率等级时需要先关闭逆变。
4.4.3 频率设置

注意:
逆变供电情况下,设置电压及频率等级时需要先关闭逆变。
4.4.4 电池容量设置

4.4.5 电池节数设置

4.4.6 旁路电压上限设置

4.4.7 旁路电压下限设置

4.4.8 蜂鸣器静音设置

4.4.9 并机 ID 设置

注意:
设置并机参数的时候需要断开并机连接线。
4.4.10 并机台数设置

4.4.11 并机冗余台数设置

4.5 显示信息/记录
本段列出了UPS可能发生的事件消息和报警消息,消息以字母为序排列,本段列出了所有的报警消息以帮助你解决问题。
显示信息
运行状态码及运行模式

注:“X”表示需根据其他条件确定。
警告信息


4.6 选件
注意!
外形与使用方法请参照使用手册-与带有环境监视器的网络管理卡一起包装
SNMP卡:外置SNMP卡可选。
◆ 将外置SNMP卡与机器后面板上SNMP卡接口连接.
◆ 拧紧螺丝
被称为SNMP的插槽支持MEGAtec协议.我们建议NetAgent II-3端口也作为远程监控和管理UPS系统的工具。

附录 1 性能指标

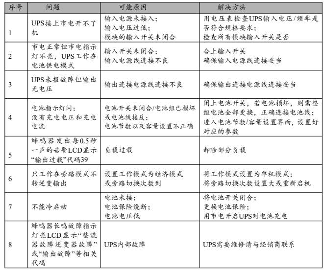
附录 2 常见问题及处理
UPS 在使用过程中失去正常功能,有可能是由于安装、配线或使用方面出现错误,请用户首先检查这三方面。若确认无误,请联系我司的客服中心。请同时提供以下资料:
(1) 产品的型号和序列号。
(2) 发生故障时尽可能详细的故障现象(LCD 屏显示信息、指示灯状态等)。
详细阅读本使用手册对用户正确使用本 UPS 有很大的帮助。为方便用户使用,下面列出了一些常见问题的处理方法,以供参考。

附录3 RS-232与RS-485通信接口说明
RS232与RS485通信接口共用1个DB9端子。
端口定义Male:

计算机的RS-232与UPS的RS-232的连接关系

计算机的RS-485与UPS的RS-485的连接关系

RS-232、RS-485通讯方式提供下列功能:
◆ 监测UPS当前供电状态。
◆ 监测UPS当前告警信息。
◆ 监测UPS当前运行参数。
◆ 对UPS作定时开关机控制并进行系统设置。
RS-232通讯数据格式:
波特率 ---------- 9600bps
字节长度 ---------- 8bit
结束位 ---------- 2bit
奇偶校验 ---------- 无
注意:
RS232 和 RS485 接口不能同时使用!
附录4 接地与防雷保护
低压供电系统的接地和防雷是一项系统工程,UPS的接地和防雷仅是这项系统工程的一部分。根据相关国际国内及行业标准的要求,在电力线引入UPS机房前的交流电力变压器的高压侧和低压侧,
均应采取相应的防雷措施。对引入UPS机房的低压电力电缆的长度和接地方式,机房的避雷,机房的屏蔽及机房的防雷地线等均有严格要求。为确保用户的人身安全,UPS在使用前必须保证可靠接地。
即将UPS的保护地(UPS金属外壳)连接到UPS机房的地线排上,需保证UPS后部端子排上的输入地线端子和机房的地线排可靠相连。另外,UPS机房接地排的工频接地电阻应符合相关标准的规定。
一般宜小于5欧姆。每台 MATIX UPS都经过了UPS内部接地连续性测试,可以确保UPS内部地线连接的可靠性和安全性。MATIX UPS具有完善的防雷措施。所用防雷器件均来自国际知名厂家或采用军品级产品。
防雷装置严格按照IEC标准设计和安装。在上述其它低压供电系统防雷措施按规定完成后,完全能将雷电对UPS机房的危害降低到最小程度。根据通流容量和安装位置的不同UPS系统的防雷一般不超过两级。
第一级,防雷器一般称为C级防雷器,最大通流容量为40kA 波形8/20 s 安装在UPS和交流配电单元之间。第二级,防雷器一般称为D级防雷器,最大通流容量为8kA 波形8/20 s 安装在UPS内部,UPS内部安装
了标准的D级防雷器并推荐用户选用OBO B+C级防雷器。用户可以根据UPS机房的实际情况,确定是否选用C级防雷器及其生产厂家,但无论用户选用那种品牌的C级防雷器,C级防雷器和UPS之间必须采用
下列所述的接线方式,即UPS的保护地(UPS金属外壳)和C级防雷地两地合一再统一接到UPS机房的地线排上。
请注意:
1 进出防雷器的相线L 和中性线N 建议选用铜芯电缆,其横截面积为6——50mm² 。保护地线PE线建议选用25mm²的铜芯电缆,最小不得低于6mm² 。具体安装请参见深圳市盛普威技术有限公司相关说明书。
2 根据实验结果,我们要求C级防雷箱的入线端与UPS的进线端之间的电缆距离为5 ~10米,并保证这段电缆不会被雷击。距离过短会影响防雷效果。
3 对于雷击危险很高的应用场合,建议在C级防雷器前端12米或更前的地方安装B级防雷器。用户在获得深圳市盛普威技术有限公司技术支持后,可自行购买和安装B级防雷箱。
附录5 售后服务
我司为客户提供全方位的技术支持,请用户首先与供货的经销商联系,无法联系上代理商时,可与就近的客户服务中心或公司总部联系。
在正常使用情况下我公司对UPS产品提供三年免费保修服务,对电池提供一年免费保修服务。以下情况不在我公司免费保修范围内:
■ 由用户自行配置的电池
■ 不按用户手册操作使用造成的机器损坏
■ 由于火灾水灾等造成的机器损坏
■ 购买后因运输移动疏失所导致的损坏
■ 未按相关电气规范供电或现场环境不良所导致的损坏,有关保修的具体事项详见保修条款
为用户有偿提供不同级别的定制服务包,包括快速响应预防性维护,保修期过后的续保服务等。详情请与经销商或我公司各地服务中心联系。